新工科背景下计算机科学与技术专业课程思政教育评价指标体系研究
(天津师范大学,天津 300387) 张瑶
摘要:在新工科建设背景下,高校在培养计算机科学与技术专业人才时,应具备知识创新、转化应用及服务社会实践的专业技能,还需拥有良好的思政政治素养和职业道德。本文通过梳理相关文献,剖析计算机科学与技术专业课程思政教育的特点与需求,分别从教学目标、内容、方法和效果等维度构建评价指标体系,为计算机科学与技术专业课程思政教学提供科学评价依据,进而培养德才兼备的计算机专业人才。
关键词:新工科;计算机科学与技术;课程思政;评价指标体系
引言:
2016 年,总书记在全国高校思想政治工作会议上强调 “把思想政治工作贯穿教育教学全过程,努力开创我国高等教育事业发展新局面”。课程思政就是在此基础上形成的一种以构建全员、全程、全课程育人格局的形式,把“立德树人”作为教育根本任务的全新综合教育理念。各类专业课程将与思想政治理论课程同向同行,显性教育和隐性教育相统一,形成协同效应,助力教育教学事业发展。2017 年 2 月教育部在复旦大学召开了高等工程教育发展战略研讨会,达成“复旦共识”,提出了“新工科”建设概念,即在原有工科中,要渗透新的标准和理念,充分发挥基层首创精神,应对新一轮的科技革命和产业变革。在“课程思政”与“新工科”改革的双重背景下,计算机科学与技术专业需融合技术教育与价值引领,培养兼具复杂工程创新能力与良好思想政治素养的高质量工程人才。计算机技术应用广泛,从业者若价值观与道德观缺失,易引发信息泄露、网络犯罪等问题。将思政元素融入相关专业课程,既能引导学生树立正确价值观,增强社会责任感,也有助于培养其创新与协作能力。
构建科学的课程思政指标体系,既是落实《高等学校课程思政建设指导纲要》的关键举措,也是解决当前专业教育和思政教育 “两张皮” 现象的有效途径。本文提出的创新性指标体系框架,可为新工科背景下计算机类专业课程思政建设提供理论支持与实践参考。
一、课程思政教育评价指标体系构建现存问题与挑战
在新工科与课程思政深度融合的背景下,计算机科学与技术专业课程思政教育评价体系的构建面临诸多挑战,具体体现如下:
1.指标设计科学性与可操作性矛盾:当前评价体系指标设计重形式轻内涵,核心指标缺乏量化支撑,权重分配也不够科学,导致评价标准碎片化。
2.技术赋能不足与数据采集瓶颈:区块链等技术应用率低,传统评价手段仍占主导。学习行为分析技术运用少,数据采集不全面,未建立动态反馈机制,无法及时响应学生价值观变化。
3.学科特色融合与普适性框架冲突:计算机学科迭代快,新兴思政议题未纳入评价指标,现有体系沿用传统观测点。学科交叉场景下评价适配性不足,评价结果与产业需求脱节。
4.长效追踪机制缺失与效果验证难题:现有评价体系多关注短期效果,缺乏对毕业生职业发展的持续追踪。
5.学生认知偏差与参与度不足:部分学生对思政教育存在工具理性认知,影响内在学习动力。评价主体单一,学生评价参与度低。
上述问题反映出教育评价范式转型的复杂性,未来应构建“动态适配、多元协同、数据驱动”的评价生态,推动课程思政教育从“形式融合”向“价值共生”转变。
二、课程思政教育评价指标体系构建原则与方法
1.构建原则
在建立课程思政评价指标体系时需坚持如下几个基本原则:科学性、全面性、可操作性及导向性原则。科学性要求以科学教育理论与教学实际为基础,从教学目标、内容、方法、效果等层面确保评价可靠有效;全面性要求涵盖各主要教学环节,避免评价片面;可操作性强调指标明确、可测量,数据收集与评价过程简便;导向性旨在引导教师推进教学改革,激励学生提升思政素养,促进学生全面发展。
2.构建方法
研究主要采用文献研究法、案例分析法和层次分析法。通过广泛查阅国内近五年新工科背景下课程思政、计算机专业教学及教育评价领域的学术文献,为研究提供时效性支撑;选取不同高校计算机专业课程思政教学案例,剖析提炼关键评价指标;运用层次分析法将评价指标体系分层,通过专家咨询与问卷调查构建判断矩阵确定指标权重,兼顾专家意见与教学实际,保障权重合理。
三、评价指标体系的具体构建
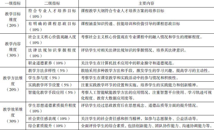
课程思政成效考核评价指标体系的构建秉承多维度设计思路,从评价主体多元化、指标层级立体化、考核方式量化三个方面展开,构建包含 4 个一级指标、12 个二级指标的立体化评价体系。
1.教学目标维度
教学目标维度占比 20%,重点考察思政目标明确性与目标达成度可衡量性。
(1)教学目标中应清晰阐述思政教育的具体目标,明确思政元素与专业知识的结合点。
(2)制定明确、可量化的思政目标达成度衡量标准。思政目标应具有可操作性和测量性,与专业人才培养目标相互融合、相互促进。
2.教学内容维度
教学内容维度权重 30%,涵盖思政元素融入深度、内容时效性和针对性等评价点。
(1)思政元素应深度融入专业知识教学,而非简单的表面附加。教师要将思政理念、价值观、法律法规、职业道德素养等有机地渗透到专业知识的讲解、分析和应用过程中,使学生在学习过程中潜移默化地接受思政教育,真正做到“如盐入水,润物无声”。
(2)教学内容应以时代热点和学生需求为导向,思政案例的选取应具有时效性和针对性。
3.教学方法维度
教学方法维度权重 20%,重点考查多样化教学方法运用、师生互动效果和智能化教学手段应用等。
(1)采用多种教学方法,如案例教学法、项目驱动教学法、讨论式教学法、翻转课堂教学法等,提高学生的学习积极性和主动性,增强课程思政课堂教学的吸引力和感染力。
(2)教师应积极引导学生参与课堂讨论、提问、汇报等活动,及时了解学生的思想动态和学习需求,给予针对性的指导和反馈。通过师生互动,营造活跃的课堂氛围,增强学生对思政教育的认同感和参与度。
(3)充分利用智能化教学手段,注重人工智能赋能教学方法的应用情况,如智慧平台使用、学习轨迹可视化程度、教育大数据应用度等,丰富课程思政教学的形式和内容,拓展教学时间和空间。
4.教学效果维度
教学效果维度占比 30%,含学生知识技能掌握、思政素养提升等。
(1)采用多种考核方式对学生进行全方位评价,如表1 所示,如作业完成情况、阶段性测试成绩、项目设计与实施情况、期末考核情况等,全面、客观准确评估学生对课程专业知识和专业技能的掌握程度。以确保学生在课程思政教学过程中,不仅专业知识和技能得到有效培养,思想政治素养也得到有效提升。
(2)通过观察学生的日常行为表现、参与社会实践活动的情况、撰写思想汇报等方式,评估学生的思想政治素养是否得到提升。具体包括学生的思想道德素质、社会责任感、综合素质等方面。
表 1 课程思政教育评价指标体系

四、结论与展望
1.研究成果总结
本研究构建了新工科背景下计算机科学与技术专业的课程思政教育评价指标体系。体系从教学目标、内容、方法和效果 4 个维度出发,覆盖教学各主要环节并科学设定权重。该体系为计算机科学与技术专业课程思政教学评价提供了评价依据,利于教师改进课堂教学、培养德才兼备人才。下一步将持续完善评价指标体系,推进思政与专业教学深度融合。
2.研究不足与展望
本研究存在一定局限性。评价指标体系尚未应用于实际教学,在高校的适应性有待验证;部分评价指标量化方法不够完善,主观性较强,例如学生思政素养提升中的思想观念转变较难量化。
未来研究可从三方面推进:一是扩大指标体系应用范围,开展大规模实证研究,收集不同高校及教学环境数据,提高普适性与针对性;二是运用结构方程模型探究指标间关系,构建更科学的评价模型;三是借助大数据、人工智能等技术完善量化方法,精准评估学习效果与思政素养提升。
参考文献:
【1】陈世月,董晗钰,李茂婷,等.高校课程思政教学评价体系的构建[J].医学教育管理,2023,9(6):693.
【2】“新工科”建设复旦共识[J].复旦教育论坛,2017,15(2):27-28. 【3】“新工科”建设行动路线(“天大行动”)[J].高等工程教育研究,2017(2):24-25.
【4】陆国栋.“新工科”建设的五个突破与初步探索[J].中国大学教学,2017(05):38-41.
【5】吴爱华,侯永峰,杨秋波,等.加快发展和建设新工科主动适应和引领新经济[J].高等工程教育研究,2017(01):1-9.
本文系 2022 年天津师范大学教学改革项目《新时代计算机科学与技术专业课程思政教育评价指标体系研究》,项目编号:JG01222096。



